49. Job Search VI: Modeling Career Choice#

In addition to what’s in Anaconda, this lecture will need the following libraries:

!pip install quantecon

Hide code cell output

Requirement already satisfied: quantecon in /home/runner/miniconda3/envs/quantecon/lib/python3.13/site-packages (0.10.1)
Requirement already satisfied: numba>=0.49.0 in /home/runner/miniconda3/envs/quantecon/lib/python3.13/site-packages (from quantecon) (0.62.1)
Requirement already satisfied: numpy>=1.17.0 in /home/runner/miniconda3/envs/quantecon/lib/python3.13/site-packages (from quantecon) (2.3.5)
Requirement already satisfied: requests in /home/runner/miniconda3/envs/quantecon/lib/python3.13/site-packages (from quantecon) (2.32.5)
Requirement already satisfied: scipy>=1.5.0 in /home/runner/miniconda3/envs/quantecon/lib/python3.13/site-packages (from quantecon) (1.16.3)
Requirement already satisfied: sympy in /home/runner/miniconda3/envs/quantecon/lib/python3.13/site-packages (from quantecon) (1.14.0)
Requirement already satisfied: llvmlite<0.46,>=0.45.0dev0 in /home/runner/miniconda3/envs/quantecon/lib/python3.13/site-packages (from numba>=0.49.0->quantecon) (0.45.1)
Requirement already satisfied: charset_normalizer<4,>=2 in /home/runner/miniconda3/envs/quantecon/lib/python3.13/site-packages (from requests->quantecon) (3.4.4)
Requirement already satisfied: idna<4,>=2.5 in /home/runner/miniconda3/envs/quantecon/lib/python3.13/site-packages (from requests->quantecon) (3.11)
Requirement already satisfied: urllib3<3,>=1.21.1 in /home/runner/miniconda3/envs/quantecon/lib/python3.13/site-packages (from requests->quantecon) (2.5.0)
Requirement already satisfied: certifi>=2017.4.17 in /home/runner/miniconda3/envs/quantecon/lib/python3.13/site-packages (from requests->quantecon) (2025.11.12)
Requirement already satisfied: mpmath<1.4,>=1.1.0 in /home/runner/miniconda3/envs/quantecon/lib/python3.13/site-packages (from sympy->quantecon) (1.3.0)

49.1. Overview#

Next, we study a computational problem concerning career and job choices.

The model is originally due to Derek Neal [Neal, 1999].

This exposition draws on the presentation in [Ljungqvist and Sargent, 2018], section 6.5.

We begin with some imports:

import matplotlib.pyplot as plt
import numpy as np
import quantecon as qe
from numba import jit, prange
from quantecon.distributions import BetaBinomial
from scipy.special import binom, beta
from mpl_toolkits.mplot3d.axes3d import Axes3D
from matplotlib import cm

49.1.1. Model Features#

  • Career and job within career both chosen to maximize expected discounted wage flow.

  • Infinite horizon dynamic programming with two state variables.

49.2. Model#

In what follows we distinguish between a career and a job, where

  • a career is understood to be a general field encompassing many possible jobs, and

  • a job is understood to be a position with a particular firm

For workers, wages can be decomposed into the contribution of job and career

  • \(w_t = \theta_t + \epsilon_t\), where

    • \(\theta_t\) is the contribution of career at time \(t\)

    • \(\epsilon_t\) is the contribution of the job at time \(t\)

At the start of time \(t\), a worker has the following options

  • retain a current (career, job) pair \((\theta_t, \epsilon_t)\) — referred to hereafter as “stay put”

  • retain a current career \(\theta_t\) but redraw a job \(\epsilon_t\) — referred to hereafter as “new job”

  • redraw both a career \(\theta_t\) and a job \(\epsilon_t\) — referred to hereafter as “new life”

Draws of \(\theta\) and \(\epsilon\) are independent of each other and past values, with

  • \(\theta_t \sim F\)

  • \(\epsilon_t \sim G\)

Notice that the worker does not have the option to retain a job but redraw a career — starting a new career always requires starting a new job.

A young worker aims to maximize the expected sum of discounted wages

(49.1)#\[\mathbb{E} \sum_{t=0}^{\infty} \beta^t w_t\]

subject to the choice restrictions specified above.

Let \(v(\theta, \epsilon)\) denote the value function, which is the maximum of (49.1) overall feasible (career, job) policies, given the initial state \((\theta, \epsilon)\).

The value function obeys

\[ v(\theta, \epsilon) = \max\{I, II, III\} \]

where

(49.2)#\[\begin{split}\begin{aligned} & I = \theta + \epsilon + \beta v(\theta, \epsilon) \\ & II = \theta + \int \epsilon' G(d \epsilon') + \beta \int v(\theta, \epsilon') G(d \epsilon') \nonumber \\ & III = \int \theta' F(d \theta') + \int \epsilon' G(d \epsilon') + \beta \int \int v(\theta', \epsilon') G(d \epsilon') F(d \theta') \nonumber \end{aligned}\end{split}\]

Evidently \(I\), \(II\) and \(III\) correspond to “stay put”, “new job” and “new life”, respectively.

49.2.1. Parameterization#

As in [Ljungqvist and Sargent, 2018], section 6.5, we will focus on a discrete version of the model, parameterized as follows:

  • both \(\theta\) and \(\epsilon\) take values in the set np.linspace(0, B, grid_size) — an even grid of points between \(0\) and \(B\) inclusive

  • grid_size = 50

  • B = 5

  • β = 0.95

The distributions \(F\) and \(G\) are discrete distributions generating draws from the grid points np.linspace(0, B, grid_size).

A very useful family of discrete distributions is the Beta-binomial family, with probability mass function

\[ p(k \,|\, n, a, b) = {n \choose k} \frac{B(k + a, n - k + b)}{B(a, b)}, \qquad k = 0, \ldots, n \]

Interpretation:

  • draw \(q\) from a Beta distribution with shape parameters \((a, b)\)

  • run \(n\) independent binary trials, each with success probability \(q\)

  • \(p(k \,|\, n, a, b)\) is the probability of \(k\) successes in these \(n\) trials

Nice properties:

  • very flexible class of distributions, including uniform, symmetric unimodal, etc.

  • only three parameters

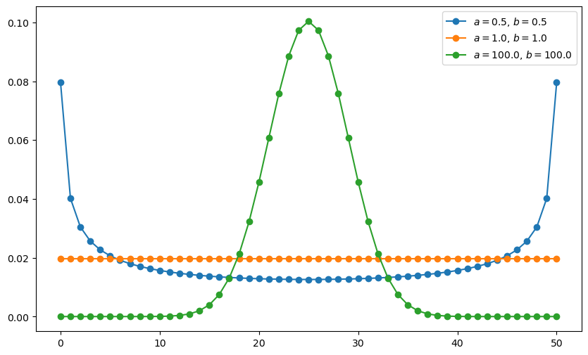
Here’s a figure showing the effect on the pmf of different shape parameters when \(n=50\).

def gen_probs(n, a, b):
    probs = np.zeros(n+1)
    for k in range(n+1):
        probs[k] = binom(n, k) * beta(k + a, n - k + b) / beta(a, b)
    return probs

n = 50
a_vals = [0.5, 1, 100]
b_vals = [0.5, 1, 100]
fig, ax = plt.subplots(figsize=(10, 6))
for a, b in zip(a_vals, b_vals):
    ab_label = f'$a = {a:.1f}$, $b = {b:.1f}$'
    ax.plot(list(range(0, n+1)), gen_probs(n, a, b), '-o', label=ab_label)
ax.legend()
plt.show()
_images/bc4b62dcdeb317a51c9ebec32d9edc616ecaa91fbe4b5e676318bcc4f40994b7.png

49.3. Implementation#

We will first create a class CareerWorkerProblem which will hold the default parameterizations of the model and an initial guess for the value function.

class CareerWorkerProblem:

    def __init__(self,
                 B=5.0,          # Upper bound
                 β=0.95,         # Discount factor
                 grid_size=50,   # Grid size
                 F_a=1,
                 F_b=1,
                 G_a=1,
                 G_b=1):

        self.β, self.grid_size, self.B = β, grid_size, B

        self.θ = np.linspace(0, B, grid_size)     # Set of θ values
        self.ϵ = np.linspace(0, B, grid_size)     # Set of ϵ values

        self.F_probs = BetaBinomial(grid_size - 1, F_a, F_b).pdf()
        self.G_probs = BetaBinomial(grid_size - 1, G_a, G_b).pdf()
        self.F_mean = self.θ @ self.F_probs
        self.G_mean = self.ϵ @ self.G_probs

        # Store these parameters for str and repr methods
        self._F_a, self._F_b = F_a, F_b
        self._G_a, self._G_b = G_a, G_b

The following function takes an instance of CareerWorkerProblem and returns the corresponding Bellman operator \(T\) and the greedy policy function.

In this model, \(T\) is defined by \(Tv(\theta, \epsilon) = \max\{I, II, III\}\), where \(I\), \(II\) and \(III\) are as given in (49.2).

def operator_factory(cw, parallel_flag=True):

    """
    Returns jitted versions of the Bellman operator and the
    greedy policy function

    cw is an instance of ``CareerWorkerProblem``
    """

    θ, ϵ, β = cw.θ, cw.ϵ, cw.β
    F_probs, G_probs = cw.F_probs, cw.G_probs
    F_mean, G_mean = cw.F_mean, cw.G_mean

    @jit(parallel=parallel_flag)
    def T(v):
        "The Bellman operator"

        v_new = np.empty_like(v)

        for i in prange(len(v)):
            for j in prange(len(v)):
                v1 = θ[i] + ϵ[j] + β * v[i, j]                    # Stay put
                v2 = θ[i] + G_mean + β * v[i, :] @ G_probs        # New job
                v3 = G_mean + F_mean + β * F_probs @ v @ G_probs  # New life
                v_new[i, j] = max(v1, v2, v3)

        return v_new

    @jit
    def get_greedy(v):
        "Computes the v-greedy policy"

        σ = np.empty(v.shape)

        for i in range(len(v)):
            for j in range(len(v)):
                v1 = θ[i] + ϵ[j] + β * v[i, j]
                v2 = θ[i] + G_mean + β * v[i, :] @ G_probs
                v3 = G_mean + F_mean + β * F_probs @ v @ G_probs
                if v1 > max(v2, v3):
                    action = 1
                elif v2 > max(v1, v3):
                    action = 2
                else:
                    action = 3
                σ[i, j] = action

        return σ

    return T, get_greedy

Lastly, solve_model will take an instance of CareerWorkerProblem and iterate using the Bellman operator to find the fixed point of the Bellman equation.

def solve_model(cw,
                use_parallel=True,
                tol=1e-4,
                max_iter=1000,
                verbose=True,
                print_skip=25):

    T, _ = operator_factory(cw, parallel_flag=use_parallel)

    # Set up loop
    v = np.full((cw.grid_size, cw.grid_size), 100.)  # Initial guess
    i = 0
    error = tol + 1

    while i < max_iter and error > tol:
        v_new = T(v)
        error = np.max(np.abs(v - v_new))
        i += 1
        if verbose and i % print_skip == 0:
            print(f"Error at iteration {i} is {error}.")
        v = v_new

    if error > tol:
        print("Failed to converge!")

    elif verbose:
        print(f"\nConverged in {i} iterations.")

    return v_new

Here’s the solution to the model – an approximate value function

cw = CareerWorkerProblem()
T, get_greedy = operator_factory(cw)
v_star = solve_model(cw, verbose=False)
greedy_star = get_greedy(v_star)

fig = plt.figure(figsize=(8, 6))
ax = fig.add_subplot(111, projection='3d')
tg, eg = np.meshgrid(cw.θ, cw.ϵ)
ax.plot_surface(tg,
                eg,
                v_star.T,
                cmap=cm.jet,
                alpha=0.5,
                linewidth=0.25)
ax.set(xlabel='θ', ylabel='ϵ', zlim=(150, 200))
ax.view_init(ax.elev, 225)
plt.show()
_images/1b5964a6c608a5103940bdeb3cbb81f3faf49595f5ec4cbdda787b9903c90d55.png

And here is the optimal policy

fig, ax = plt.subplots(figsize=(6, 6))
tg, eg = np.meshgrid(cw.θ, cw.ϵ)
lvls = (0.5, 1.5, 2.5, 3.5)
ax.contourf(tg, eg, greedy_star.T, levels=lvls, cmap=cm.winter, alpha=0.5)
ax.contour(tg, eg, greedy_star.T, colors='k', levels=lvls, linewidths=2)
ax.set(xlabel='θ', ylabel='ϵ')
ax.text(1.8, 2.5, 'new life', fontsize=14)
ax.text(4.5, 2.5, 'new job', fontsize=14, rotation='vertical')
ax.text(4.0, 4.5, 'stay put', fontsize=14)
plt.show()
_images/3b87e2592b629fafd49769e32c52a2f78f5a5b6c30de916044ca130ee80da81b.png

Interpretation:

  • If both job and career are poor or mediocre, the worker will experiment with a new job and new career.

  • If career is sufficiently good, the worker will hold it and experiment with new jobs until a sufficiently good one is found.

  • If both job and career are good, the worker will stay put.

Notice that the worker will always hold on to a sufficiently good career, but not necessarily hold on to even the best paying job.

The reason is that high lifetime wages require both variables to be large, and the worker cannot change careers without changing jobs.

  • Sometimes a good job must be sacrificed in order to change to a better career.

49.4. Exercises#

Exercise 49.1

Using the default parameterization in the class CareerWorkerProblem, generate and plot typical sample paths for \(\theta\) and \(\epsilon\) when the worker follows the optimal policy.

In particular, modulo randomness, reproduce the following figure (where the horizontal axis represents time)

_images/career_solutions_ex1_py.png

Exercise 49.2

Let’s now consider how long it takes for the worker to settle down to a permanent job, given a starting point of \((\theta, \epsilon) = (0, 0)\).

In other words, we want to study the distribution of the random variable

\[ T^* := \text{the first point in time from which the worker's job no longer changes} \]

Evidently, the worker’s job becomes permanent if and only if \((\theta_t, \epsilon_t)\) enters the “stay put” region of \((\theta, \epsilon)\) space.

Letting \(S\) denote this region, \(T^*\) can be expressed as the first passage time to \(S\) under the optimal policy:

\[ T^* := \inf\{t \geq 0 \,|\, (\theta_t, \epsilon_t) \in S\} \]

Collect 25,000 draws of this random variable and compute the median (which should be about 7).

Repeat the exercise with \(\beta=0.99\) and interpret the change.

Exercise 49.3

Set the parameterization to G_a = G_b = 100 and generate a new optimal policy figure – interpret.